Foro de discusión, ayuda y aprendizaje de electricidad doméstica e industrial, documentación técnica, averías, cursos, normativa, software técnico, bajo consumo, reparación de electrodomésticos, instalaciones singulares de imagen y sonido..

Bienvenido a foroelectricidad.com.

Somos una comunidad de profesionales y aficionados al mundo de la electricidad.

Para participar, puedes registrarte en la comunidad y en pocos clicks podrás disfrutar de todas las características del foro. También te recomendamos que te pases por las Normas del foro, y si tienes alguna duda del funcionamiento del mismo puedes consultar el FAQ o ponerte en contacto con nosotros.

El Equipo de Foroelectricidad.com

 
Avatar de Usuario
xuletbtt
Usuario novato
Usuario novato
Autor del tema
Mensajes: 10
Registrado: 24 Oct 2016, 09:57
Ubicación: Valencia

Inversión de giro en motor con monofásica

08 Feb 2017, 20:12

Buenas tardes. Resulta que tengo un motor, que funciona a 230 v Fase y neutro. Al cuál necesito que me cambie el sentido de giro. En el tema de motores y automatismos estoy bastante verde. He realizado alguna práctica de inversión de giro pero en trifásica, pero en monofásica he leído que si se puede hacer, he preguntado a profesores y todos me dicen que si, pero nadie me dice exactamente como debo hacerlo.

Os explico, el motor en cuestión, hace la función de enrollar una pequeña pieza de tela, y va gobernado con un pulsador de pedal. Pero ahora lo que se pide es que el motor pueda enrollar y desenrrollar. Yo he pensado de con un selector de 3 posiciones, aguas arriba controlar el sentido en que va a girar, y con el pulsador de pedal, darle marcha sin realimentar la bobina.

En el esquema de potencia, es lo que no tengo nada claro como conectar y diseñar el circuito.

Esta mañana he hecho un croquis en plan rápido, sin protecciones ni nada.

A ver si alguién me puede orientar.

Grácias.
Adjuntos
BORNES MOTOR.jpg
MOTOR CON PEDAL.jpg
Última edición por xuletbtt el 08 Feb 2017, 20:30, editado 1 vez en total.


 
Avatar de Usuario
Bombilla
Usuario experto
Usuario experto
Mensajes: 3185
Registrado: 28 Dic 2014, 03:06
Ubicación: Barcelona

Re: Inversión de giro en motor con monofásica

08 Feb 2017, 20:19

Hola, el motor monofasico de inducción lleva 2 bobinas montadas a 90 grados en el estator.
Uno de los bobinados, el de arranque, va en serie con el condensador, y este circuito de condensador + bobina de arranque, va en paralelo con el bobinado de potencia.
Para invertir el giro hay que invertir la conexión del bobinado de potencia con respecto al bobinado de arranque + condensador.
Saludos


 
Avatar de Usuario
xuletbtt
Usuario novato
Usuario novato
Autor del tema
Mensajes: 10
Registrado: 24 Oct 2016, 09:57
Ubicación: Valencia

Re: Inversión de giro en motor con monofásica

08 Feb 2017, 20:38

OK, grácias Bombilla. Entonces es simplemente hacerle el cambio mediante los contactores, pero me podrias explicar, si solo dispone de dos bobinados por que tiene 6 bornes como si fuera uno de trifásica??


 
Avatar de Usuario
Tali
Usuario experto
Usuario experto
Mensajes: 909
Registrado: 24 Oct 2014, 21:18
Ubicación: Murcia
Contactar:

Re: Inversión de giro en motor con monofásica

08 Feb 2017, 20:55

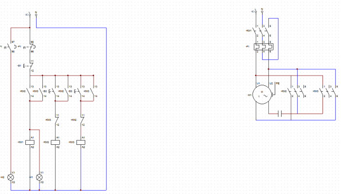
un saludo
Adjuntos
Screenshot_1.png


 
Avatar de Usuario
Hefner
Usuario experto
Usuario experto
Mensajes: 5501
Registrado: 10 Mar 2012, 03:46

Re: Inversión de giro en motor con monofásica

08 Feb 2017, 20:59

Hola:

Mira a ver si en el interior de la tapa de conexiones trae un esquema como este :o

Un saludo
Adjuntos
inversion.jpg
inversion.jpg (35.43 KiB) Visto 6997 veces


 
Avatar de Usuario
xuletbtt
Usuario novato
Usuario novato
Autor del tema
Mensajes: 10
Registrado: 24 Oct 2016, 09:57
Ubicación: Valencia

Re: Inversión de giro en motor con monofásica

09 Feb 2017, 06:55

Grácias Tali, por el esquema. Y a Hefner por tu aportación :P