Foro de discusión, ayuda y aprendizaje de electricidad doméstica e industrial, documentación técnica, averías, cursos, normativa, software técnico, bajo consumo, reparación de electrodomésticos, instalaciones singulares de imagen y sonido..

Bienvenido a foroelectricidad.com.

Somos una comunidad de profesionales y aficionados al mundo de la electricidad.

Para participar, puedes registrarte en la comunidad y en pocos clicks podrás disfrutar de todas las características del foro. También te recomendamos que te pases por las Normas del foro, y si tienes alguna duda del funcionamiento del mismo puedes consultar el FAQ o ponerte en contacto con nosotros.

El Equipo de Foroelectricidad.com

Reglas del Foro
Nota importante:

Toda ayuda aportada por otros usuarios es meramente informativa. Por favor, si no dominas la electricidad busca la ayuda de un profesional para evitar accidentes.
 
varang
Usuario novato
Usuario novato
Autor del tema
Mensajes: 30
Registrado: 29 Ene 2011, 14:46

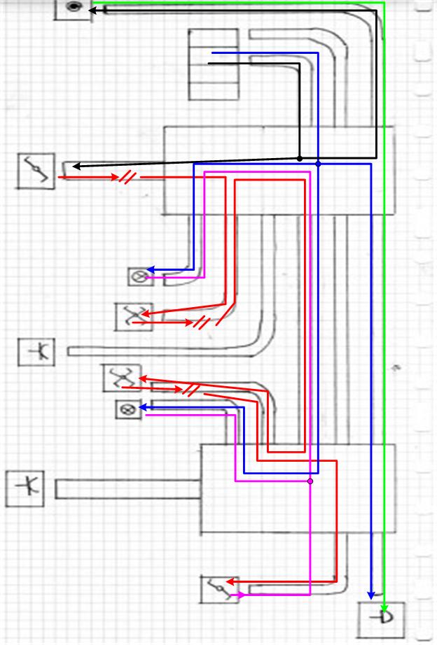
ESQUEMA MULTIFILAR

29 Ene 2011, 21:17

Buenas noches
Necesitaria que alguien me pasara el esquema multifiliar de dos conmutadores con dos cruces dos lamparas dos tomas de tierra un timbre y un pulsador que acciona el timbre.
os envio un plano
gracias
Adjuntos
img012.jpg


 
Avatar de Usuario
Frioelect
Usuario experto
Usuario experto
Mensajes: 812
Registrado: 11 Dic 2010, 03:44
Ubicación: Madrid
Ubicación: Madrid
Contactar:

Re: ESQUEMA MULTIFILAR

30 Ene 2011, 03:20

De eso hay material en el foro, date una vuelta que lo encontraras.


 
java
Usuario novato
Usuario novato
Mensajes: 4
Registrado: 21 Nov 2010, 23:48

Re: ESQUEMA MULTIFILAR

30 Ene 2011, 10:15

Si quieres tambien te lo enhorno y lo legalizo


www.javasl.com
Las instalaciones eléctricas deben repararse, hacerse y ampliarse por instaladores autorizados. Lo que hoy parece bien, pasado arde.
 
Avatar de Usuario
Frioelect
Usuario experto
Usuario experto
Mensajes: 812
Registrado: 11 Dic 2010, 03:44
Ubicación: Madrid
Ubicación: Madrid
Contactar:

Re: ESQUEMA MULTIFILAR

31 Ene 2011, 22:36

:lol: :lol: :lol: :lol: :lol: :lol: :lol: :lol:


 
Avatar de Usuario
J.A.
Usuario habitual
Usuario habitual
Mensajes: 208
Registrado: 12 Nov 2009, 08:39

Re: ESQUEMA MULTIFILAR

01 Feb 2011, 22:14

conmutada.jpg

No se si te servirá. Los enchufes te los dejo a tí.
No se te olvide llevar tierra a los puntos de luz.