Foro de discusión, ayuda y aprendizaje de electricidad doméstica e industrial, documentación técnica, averías, cursos, normativa, software técnico, bajo consumo, reparación de electrodomésticos, instalaciones singulares de imagen y sonido..

Bienvenido a foroelectricidad.com.

Somos una comunidad de profesionales y aficionados al mundo de la electricidad.

Para participar, puedes registrarte en la comunidad y en pocos clicks podrás disfrutar de todas las características del foro. También te recomendamos que te pases por las Normas del foro, y si tienes alguna duda del funcionamiento del mismo puedes consultar el FAQ o ponerte en contacto con nosotros.

El Equipo de Foroelectricidad.com

 
Avatar de Usuario
Hefner
Usuario experto
Usuario experto
Mensajes: 5501
Registrado: 10 Mar 2012, 03:46

Re: bateria de condensadores

19 Feb 2016, 19:15

Estamos de acuerdo que un circuito se protege con fusibles o magnetotermicos.

Luego me explicas que si tenemos un magneto para 32A y hacemos una derivacion de maximo 16A, y el cable no soportaría una corriente mayor a 16 A., si cargamos mas de 16A esta derivacion podria quemarse y la proteccion general no se enteraria

Y para que esto no pase, a este cable de 16A hay que ponerle un segundo fusible o magneto de 16A.

Pero eso seria un caso muy excepcional, hipotético..........,para que eso suceda , un técnico electricista tiene que estar muy distraído o haber dormido muy mal la noche anterior. Se supone que cuando colocas la llave térmica te aseguras también de que el cable sea de la sección adecuada para la carga que va a alimentar.
Si ves que el cable es para 16 A, de bola que no vas a colocar una llave que corresponda a esa sección y a la carga a conectar.
Pero no estamos yendo por los ramales. Lo que yo quería saber es si correspondia esa doble protección de fusibles y llave térmica. En resumen, en definitiva si vos tenes que instalar una batería, tenes que poner fusible a cada cable y una llave térmica en el tablero. O sea tiene que tener esa doble protección.
¿Qué pasa si le pones fusible y no llave térmica? No esta 100 % protegida...¿Por que ?
si hay un corto , el fusible se va a fundir interrumpiendo el circuito, lo mismo con la sobrecarga. Pero si se funde, quiere decir que me la esa protegiendo...
No queda del todo claro porque la doble protección...


Nada, hombre, que si tú crees que la cosa es así no vamos a discutir: te lo expliqué dos post mas arriba
y tú erre que erre... :(

Ya te dije que la electricidad es un poco mas compleja de lo que parece, que hay que estudiar mucho
para decir que se sabe "un poco" de ella. Cuando vayas a una instalación, y veas unos fusibles de 125 A
(p.e.) y debajo de ellos un automático de 100 A (mismo supuesto) dirás que quien hizo aquello es tonto
Así mismo cuando veas un cuadro, para un motor, en el que hay: fusibles (protección magnética), disyuntor
(protección magneto térmica) y relé térmico (protección térmica) dirás que lo hizo un salame...Pregúntale
a tú profesor si sabe el motivo de ambos supuestos, y si no te da una razón convincente cambia de centro... :o

Un saludo

Un saludo


 
luisemi2014
Usuario experto
Usuario experto
Mensajes: 559
Registrado: 01 Oct 2014, 16:09
Ubicación: Barcelona

Re: bateria de condensadores

19 Feb 2016, 22:53

Voy a releer tus respuestas mas arribas, es posible que me haya salteado algo....


 
Avatar de Usuario
Hefner
Usuario experto
Usuario experto
Mensajes: 5501
Registrado: 10 Mar 2012, 03:46

Re: bateria de condensadores

20 Feb 2016, 09:51

Voy a releer tus respuestas mas arribas, es posible que me haya salteado algo....


Sí, a ver si encuentras donde dice esto:

Un saludo
Adjuntos
bateria.png
bateria.png (23.86 KiB) Visto 10811 veces


 
Avatar de Usuario
Hefner
Usuario experto
Usuario experto
Mensajes: 5501
Registrado: 10 Mar 2012, 03:46

Re: bateria de condensadores

20 Feb 2016, 09:56

Y también veras que en otro sitio dice esto:

Eso sí, para enterarse hay que conocer un poco de simbología...

Un saludo
Adjuntos
bateria 2.png


 
luisemi2014
Usuario experto
Usuario experto
Mensajes: 559
Registrado: 01 Oct 2014, 16:09
Ubicación: Barcelona

Re: bateria de condensadores

20 Feb 2016, 21:31

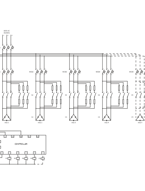
El ultimo esquema es igual al de mas arriba que salio cortado¿cierto? tendria que ampliar un poco la imagen...
Se que los triangulos serian motores conectados en triangulo ¿correcto?

De la llave termicamagnetica, vas al contactor, del cual salen 3 fusibles para cada linea, luego mas abajo tenes 3 fusibles mas para el motor conectado en triangulo ¿Es correcto?
Pero el esquema en la parte inferior mostrando diversos cuadraditos, no recuerdo que representan.
Vere si puedo agrandar la imagen.....


 
Avatar de Usuario
Bombilla
Usuario experto
Usuario experto
Mensajes: 3185
Registrado: 28 Dic 2014, 03:06
Ubicación: Barcelona

Re: bateria de condensadores

20 Feb 2016, 21:36

Son condensadores en triangulo.


 
Avatar de Usuario
Hefner
Usuario experto
Usuario experto
Mensajes: 5501
Registrado: 10 Mar 2012, 03:46

Re: bateria de condensadores

21 Feb 2016, 19:07

El ultimo esquema es igual al de mas arriba que salio cortado


Corto de vista :geek: : en el primer esquema hay un interruptor automático en cabecera y en el segundo un interruptor "a secas", que
no quiere decir que sea un seccionador...

Un saludo


 
luisemi2014
Usuario experto
Usuario experto
Mensajes: 559
Registrado: 01 Oct 2014, 16:09
Ubicación: Barcelona

Re: bateria de condensadores

22 Feb 2016, 02:31

Y lo que esta mas abajo, esos pequeños cuadrados ¿Que son?


 
Avatar de Usuario
Hefner
Usuario experto
Usuario experto
Mensajes: 5501
Registrado: 10 Mar 2012, 03:46

Re: bateria de condensadores

22 Feb 2016, 06:21

Y lo que esta mas abajo, esos pequeños cuadrados ¿Que son?


¡Ya te vale! :P

Esos cuadrados representan las bornas del regulador de la batería: aunque no entendieras
el esquema se ve claramente que de ellos cuelgan las bobinas de los contactores que meten
los escalones de condensadores...

Un saludo