Foro de discusión, ayuda y aprendizaje de electricidad doméstica e industrial, documentación técnica, averías, cursos, normativa, software técnico, bajo consumo, reparación de electrodomésticos, instalaciones singulares de imagen y sonido..

Bienvenido a foroelectricidad.com.

Somos una comunidad de profesionales y aficionados al mundo de la electricidad.

Para participar, puedes registrarte en la comunidad y en pocos clicks podrás disfrutar de todas las características del foro. También te recomendamos que te pases por las Normas del foro, y si tienes alguna duda del funcionamiento del mismo puedes consultar el FAQ o ponerte en contacto con nosotros.

El Equipo de Foroelectricidad.com

 
junidani
Usuario novato
Usuario novato
Autor del tema
Mensajes: 17
Registrado: 09 Abr 2013, 17:20
Ubicación: Granada

Re: Problema esquema de mando

17 Feb 2014, 00:29

muyperezoso con 5 contactores solo dices? vaya... pense que no se podria hacer con menos de 6 contactores... podrias ilustrarnos por favor? Gracias


 
Avatar de Usuario
Hefner
Usuario experto
Usuario experto
Mensajes: 5501
Registrado: 10 Mar 2012, 03:46

Re: Problema esquema de mando

17 Feb 2014, 08:25

...Pues con 5 contactores y UN SOLO relé temporizado ya se hace...

Un saludo


 
junidani
Usuario novato
Usuario novato
Autor del tema
Mensajes: 17
Registrado: 09 Abr 2013, 17:20
Ubicación: Granada

Re: Problema esquema de mando

17 Feb 2014, 09:13

Todo lo que pido con un solo rele temporizado y 5 contactores Hefner?.... pufff o hemos entendido cosas diferentes o bien eres un genio amigo, jeje . Podrias explicarlo por favor. Un saludo


 
Avatar de Usuario
muyperezoso

Re: Problema esquema de mando

17 Feb 2014, 09:17

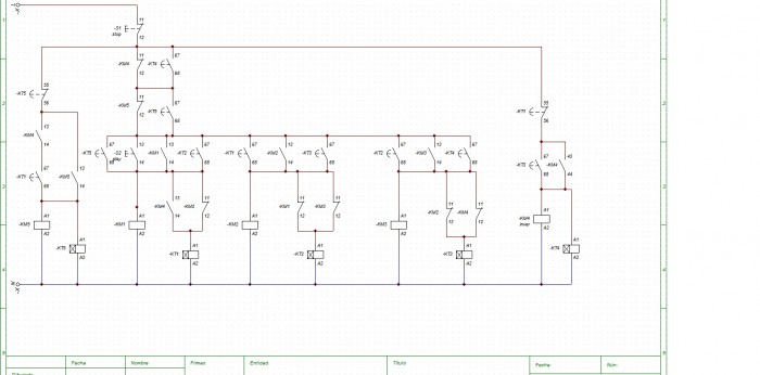
5 contactores en el simulador, con una pega, si los temporizadores solo tienen un contacto simple entonces súmale un contactor por cada temporizador.

PD: edito para corregir un fallo, el circuito no paraba manualmente.
Adjuntos
secuencial contactores.jpg
secuencial contactores.pdf
cambiar la extensión a .cad para poder simularlo en el CADe simu
(13.7 KiB) Descargado 833 veces
Última edición por muyperezoso el 17 Feb 2014, 10:43, editado 1 vez en total.


 
junidani
Usuario novato
Usuario novato
Autor del tema
Mensajes: 17
Registrado: 09 Abr 2013, 17:20
Ubicación: Granada

Re: Problema esquema de mando

17 Feb 2014, 10:14

Guauuu... visto asi hasta parece sencillo, pero al menos para mi no lo es...jeje, no habria podido sacarlo , y con 5 contactores...pense que no se podria con menos de 6... Gracias compañero eres un genio


 
Avatar de Usuario
muyperezoso

Re: Problema esquema de mando

17 Feb 2014, 10:20

es ampliable, la zona de KM2, se puede repetir indefinidamente asociando contactos de tal manera que la secuencia se puede hacer de tres, cuatro o las que se quieran. ya tengo olvidado el algebra de Boole, sino se podría simplificar aun mas.


 
junidani
Usuario novato
Usuario novato
Autor del tema
Mensajes: 17
Registrado: 09 Abr 2013, 17:20
Ubicación: Granada

Re: Problema esquema de mando

17 Feb 2014, 10:56

ahhhh...acabo de simularlo en el cad simu y debi explicarme mal...lo siento compañero...jeje, se trata de que entre el motor 1 , a los 5 segundos el motor 2, a los 5 segundos el motor 3 y a los 5 segundos se pare todo, permanece 5 segundos parado todo, y se vuelve a iniciar el motor 1 ,l luego el 2 y luego el 3 de nuevo( pero esta vez en sentido contrario, UNA INVERSION DE GIRO, no que empiece de nuevo pero desde el motor 3 al 1, jeje), y luego de nuevo se para todo 5 segundos y vuelve a iniciarse de nuevo todo con otra inversion de giro... era algo mas rebuscado.... jejeje


 
Avatar de Usuario
muyperezoso

Re: Problema esquema de mando

17 Feb 2014, 15:50

Ni me fije en el dibujo, hago un par de cambios y lo subo otra vez.


 
Avatar de Usuario
Hefner
Usuario experto
Usuario experto
Mensajes: 5501
Registrado: 10 Mar 2012, 03:46

Re: Problema esquema de mando

17 Feb 2014, 18:03

Todo lo que pido con un solo rele temporizado y 5 contactores Hefner?.... pufff o hemos entendido cosas diferentes o bien eres un genio amigo, jeje . Podrias explicarlo por favor. Un saludo


Por supuesto sólo hace falta aplicar el temporizador adecuado, ya que si los temporizadores sólo se utilizan para etapa/transición con uno
de característica cíclica ya estaría solventado. Piensa en ello...

Un saludo


 
junidani
Usuario novato
Usuario novato
Autor del tema
Mensajes: 17
Registrado: 09 Abr 2013, 17:20
Ubicación: Granada

Re: Problema esquema de mando

17 Feb 2014, 23:15

Muchas gracias muyperezoso, estoy ansioso por verlo funcionar...
Y Hefner disculpame pero no logro verlo con un temporizador como dices...o estamos viendolo de manera diferente o soy muy torpe...que lo soy...jeje
Un saludo