Muy buenas.
Estoy volviéndome loco para conseguir realizar lo siguiente en tanto la fuerza como en el mando:
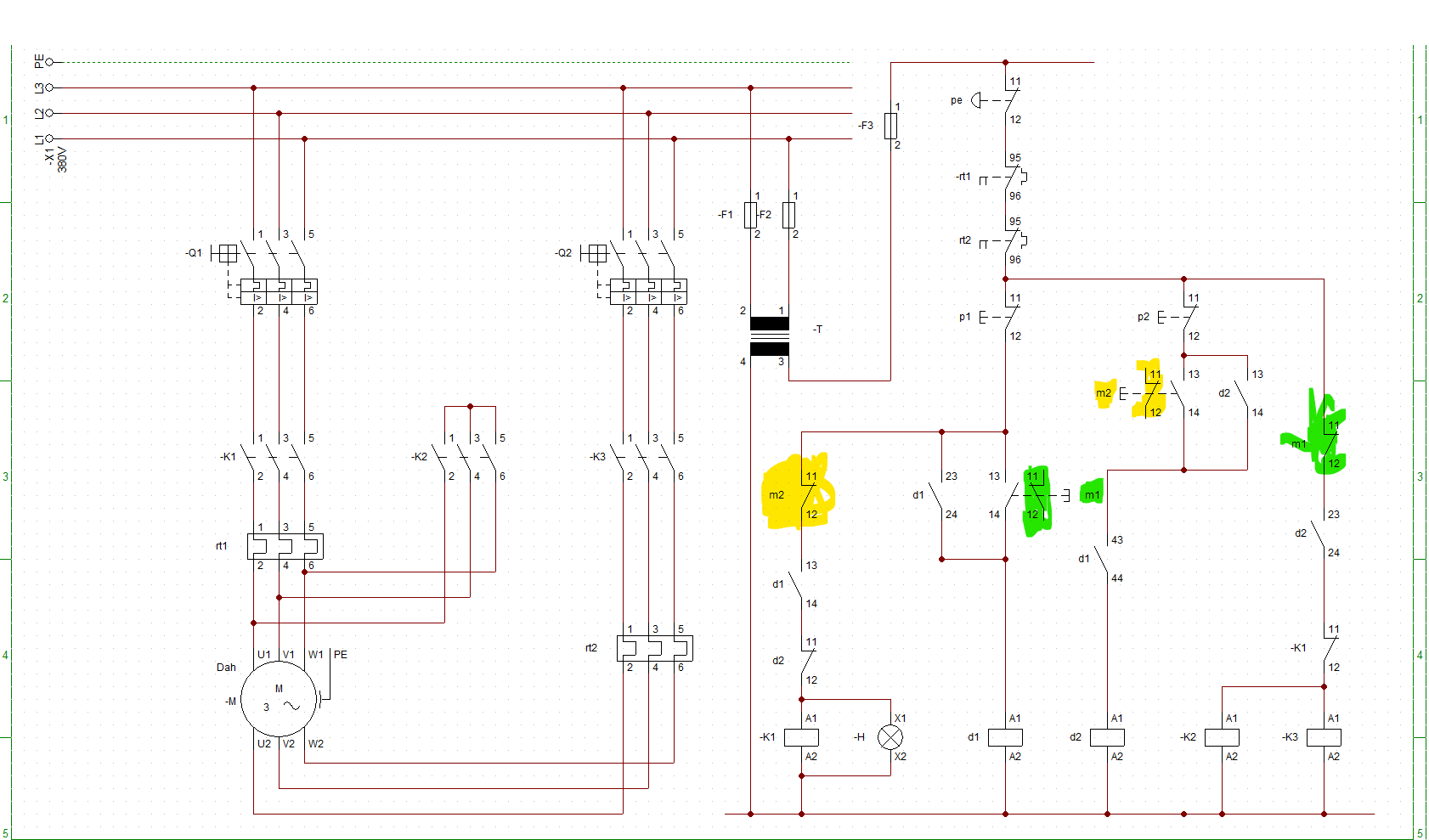
- Esquema de fuerza para un motor dahlander el cual su sentido de giro es horario en ambas velocidades y tiene dos velocidades, velocidad lenta ( un contactor) , velocidad rápida ( dos contactores).
- Esquema de mando, el circuito debe de funcionar de la siguiente manera:
- Pulsador S1 arranca el motor en velocidad baja, pulsador S2 cambia la velocidad del motor a velocidad rápida ( para que funcione en velocidad rápida ha tenido que estar primero en velocidad lenta ), con S1 si esta en velocidad lenta al pulsarle debe pasar de nuevo a velocidad lenta.
- Para parar el motor debemos pasar a velocidad lenta y pulsar el pulsador de paro, en velocidad rápida el pulsador de paro no actua.
Gracias de antemano








